068-582429497
阳光财险台州中支被罚19万元:使用保险业务为他人不正当牟利
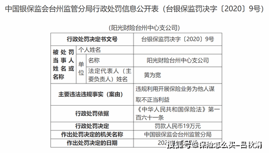
7月28日消息台州银保监分局宣布的行政处罚信息公然表显示阳光财险台州中心支公司因违规使用开展保险业务为他人谋取不正当利益被处罚款19万元。

阳光财险台州中支被罚19万元:使用保险业务为他人不正当牟利
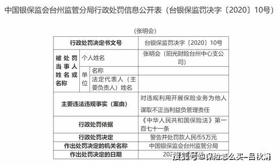
7月28日消息台州银保监分局宣布的行政处罚信息公然表显示阳光财险台州中心支公司因违规使用开展保险业务为他人谋取不正当利益被处罚款19万元。同时相关责任人张明会对违规使用开展保险业务为他人谋取不正当利益负治理责任受到警告处分并被罚款5万元。




本文来源:Bsports必一体育-www.rrweishang.com